Help Hub: Building Nonprofit Connections
Core users:
Nonprofit Leaders
Active Volunteers
Roles:
Researching, ideating & defining, wireframing, designing, prototyping, & user testing
Tools:
Google Docs, Google Sheets, Miro, Figma, Monday.com, Maze
Team:
Self Directed
Duration:
Mid March to Early May
Project Overview
Nonprofits work year-round to better our cities, nations, and the world in different ways and desperately need help. Support is graciously accepted, whether it's partnerships, volunteers, space, or funding. With the constantly changing discourse of our nation, a network of collaboration is needed now more than ever.
What We’re Trying to Solve
We believe connecting and building a solid non-profit network will significantly improve the function of a non-profit and allow them to operate at a higher level.
Who: Non-Profit event leaders, Volunteers, Donors & Investors
What: Improving communication, connectivity, and collaboration between non-profit partners and volunteers
Where: Los Angeles, CA, with expansion across the nation to follow
When: When organizing an event, in need of fundraising, looking for volunteers, or partnering with others.
Why: To improve the productivity and achievement of non-profit organizations; to set them up for success.
The Challenge
How might we provide connections, support, and resources to nonprofit organizations so that they can more efficiently serve their community?
Goals and Objectives
I hope to develop our understanding of how people currently operate their non-profits, find teams & partners, and how these tasks can be accomplished more straightforwardly, efficiently, and hopefully enjoyable. We would like to know if improving these collaborations is something a non-profit team needs or will utilize. In this study, I am looking to accomplish some things:
Provide non-profits with a social network of potential partners
Provide non-profits access to rental spaces or mobile transport
Easier finding volunteers that fit the needs of services provided by their non-profit
Allow non-profits easier access to resources to remove the burden from them
Access to fundraising opportunities and events for non-profits to continue their essential work
Volunteers can do court-mandated community service or earn school credits through us
Volunteers can customize their volunteer information to better match their skills with non-profits who need their help
Guide volunteers with special skills and certifications to non-profit organizations that could benefit from their assistance
The Process
Competitive Analysis
Analyzed 8 competitors: 4 Direct – Competitors providing nonprofit services, 4 Indirect – Competitors that users frequent but not targeted to nonprofits
Components: Google Sheets Document
Key Competitors
I identified competitors providing services for nonprofit leaders. These main competitors provide key solutions for nonprofits, including resources, fundraising, and sponsorships, but provide little regarding increased partnerships and volunteers. I then researched indirect competitors such as Linked In and Go Fund Me. My target audience is using these competitors as one piece of the puzzle. Still, none of them provide volunteer matching, communication and connection, fundraising goals, and educational resources all in one place.
Research Methodology
6 Qualitative Interviews: 4 small nonprofit leaders, 2 large nonprofit leaders
Interview Duration: 45 minutes
Components: Consent form, Informational Interview, and Analysis with cluster mapping
Key Research Insights
Small nonprofits need increased help
Connection: Large nonprofits have the luxury to be particular with their partnerships, while smaller nonprofits utilize even unusual partnerships.
Support: Larger nonprofits have easy access to volunteers, while small nonprofits struggle to find support.
Funding Resources: Nonprofits, no matter the size, are all vying for the same funding as each other every year.
Marketing Resources: Marketing and social media are handled or outsourced easily with large teams, but small or local nonprofits struggle.
Smaller nonprofits can’t meet the expectations that larger nonprofits set without additional funding or support.
My Main Persona
After analyzing our data, I created personas to reflect better my users' wants, needs, and pain points. As we focused our project on potential features, we centered our ideation around one user persona for now.
User Stories
My next step was to create user stories based on my main personas’ viewpoints. After analyzing and ensuring I perused stories valid to our user-based research, I narrowed down to core stories important for the next steps of our project.
Donation Campaign
As a nonprofit leader, I want to set up donation goals that are easy to find on my page so that our supporters can know what we need for funding support.
Event Setup
As a nonprofit leader, I want to set up a calendar of upcoming events and easily add additional events so that we can keep potential volunteers, partners, and investors informed on our plans.
Searching & Connecting
As a nonprofit leader, I want to easily understand information on potential partners so that I can identify organizations that might make good partners.
Task Flows:
My user stories are then built out into user flows. These flows helped definethe natural flow of Help Hub and the core tasks that it provides.
Customer Journeys: Current vs. Future State
Current State
I then mapped Laura’s Customer Journey to understand better how she completed these tasks before and after Help Hub.
Future State
Tasks taking Laura to multiple resources to complete are now all done with Help Hub, making her work seamless & efficient.
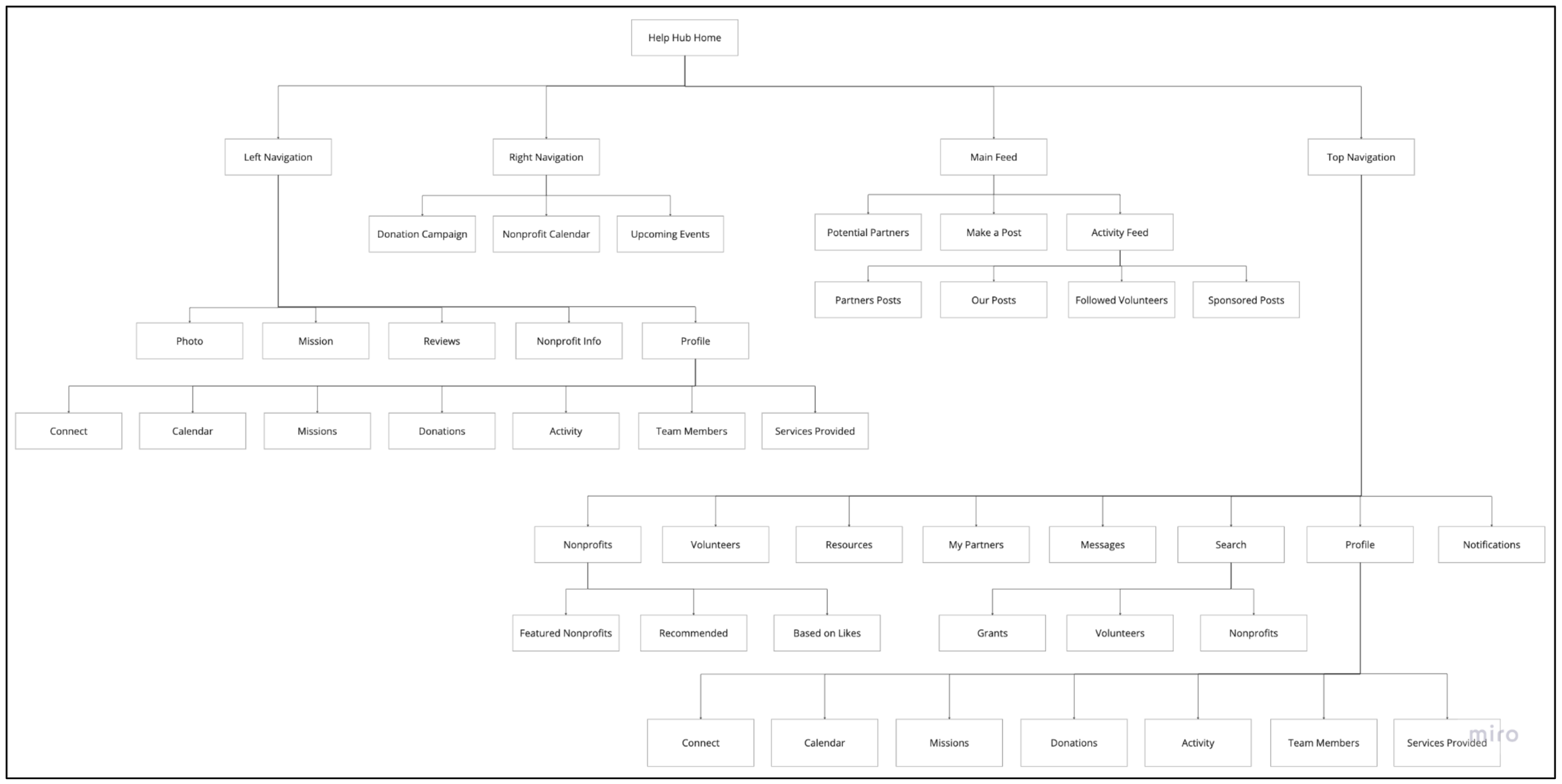
Site Mapping
My task flows and customer journeys worked together to build the user site map. This map helped define the overarching experience of the site and how users might easily navigate the space.
Low-Fidelity Prototype
Once my Ideation stages were completed, I created low-fidelity wire frames from my task flows and site map to visualize the path our users would take throughout their experience. Here is an example of a couple of low-fidelity screens.
Design System
I then developed a style guide to influence the interface of the hi-fidelity prototype.
User Testing Methodology
Unmoderated User Testing with Maze
Tested by 8 nonprofit leaders: 6 small nonprofit leaders, 2 large nonprofit leaders
Components: Low fidelity prototype, Maze user test with insight questions, heat mapping, user metrics, & analysis
The Solution
From our design system and wireframes, we built a prototype and set up a user testing plan. Our first phase is set to test the users’ ability to navigate their profiles quickly and efficiently with minimal pain points.
Direct success rate: 75% Average misclick rate: 22.8% Time per screen: 11.7 Seconds
Donation Campaign
Users Loved
Easy to read and navigate
A quick way to create donation goals
Information was accessible and easy to navigate
Things That Needed Improvement
Note which sections were required vs. optional
Users expected the duration of the donation campaign to be a section to fill
Donation preset prices to help gain donations quickly
Cause tags to make engage search filter options
Adding to a calendar and sending
to an email list
Heuristics Observed or Improved by Users
#4 Consistency & Standards:
POSITIVE
The Help Hub home page follows design standards set by the industry.
#10 Help & Documentation:
POSITIVE
Based on recommendations from user tests, Required & Optional notations were added to improve the form flow.
Create an Event
Users Loved
The ability to request volunteers directly
Ability to apply special skill requirements
Functional Layout
Things That Needed Improvement
Note which sections were required vs. optional
Cause tags to make engage search filter options
Adding to outside calendars, social media, and sending to an email list
Users requested an ‘expected requirements’ section to inform volunteers about what to bring
Heuristics Observed or Improved by Users
#4 Consistency & Standards:
POSITIVE
The form fill overlay UI is consistent across different tasks.
"Love the ability to add that the event needs volunteers and what skills the volunteer needs to have. "
Direct success rate: 87.5% Average misclick rate: 20.9% Time per screen: 3.8 Seconds
Direct success rate: 87.5% Average misclick rate: 25.6% Time per screen: 20.9 Seconds
Finding a Partner
Users Loved
The profile is well-organized and easy to follow
Straightforward and easy to use
The ability to invite new connections to an event
Things That Needed Improvement
The website link needs to be included on the profile page
Heuristics Observed or Improved by Users
#8: Aesthetic &
Minimalist Design
POSITIVE
The ‘add a partner’ form has minimal information, providing users quick access to sending partnership requests.
"I liked the profile page for the nonprofit I was trying to partner with. It gave me an opportunity to look over their mission & goals to determine if I really thought they were a good partnership fit.”
Next Steps
Features to Explore
Change the Location of ‘Expected Requirements’ on my ‘Create an Event Form’
Add a scrim to my scrollable containers to improve the UI
Improve my forms by changing radio buttons to check boxes
Searching Help Hub with filters
Funding and grant-finding tasks
Next round of user testing
Updated test with changes implemented from first tests
Understand how improved UI affects user navigation and experience
Lessons Learned
Unmoderated tests give great metrics, while moderated tests provide quality insights.
Just because something is clear to us doesn’t mean it’s clear to our users.
